How to synchronize consent preferences between sites and apps (SDK guide)

This guide explains how to implement the Consent Database API to synchronize consent preferences between sites and apps for each authenticated user.

The Consent Database API allows you to save and retrieve the user consent preferences via the subject_id unique identifier; the subject_id will need to be stored both locally and on the app server among the user data.

*It is assumed that the app has already been set up in accordance with the SDK guide.

Please note that SDK v1.3.2 or newer is required.

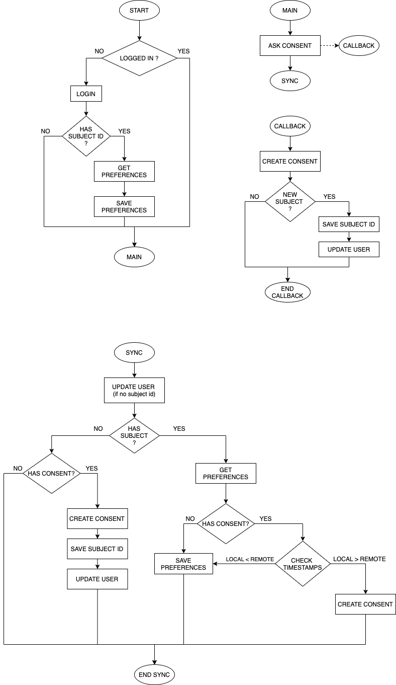
Login Step

When a user logs in, the app server should provide the subject_id associated with that user.

  • If there is no subject_id then there is no data to synchronize and you can proceed to the Main Step
  • If subject_id is present, then fetch the user preferences from the Consent Database using the steps below and store them locally before proceeding to the Main Step

Fetching Preferences

To fetch the user preferences, call /subjects/{subject_id} according to the API reference in order to retrieve the following values:

  • cookieTimestamp: date and time of consent in yyyy-MM-dd'T'HH:mm:ss.SSSZ format
  • cookieTCFv1: the encoded consent string
  • cookieIsGooglePersonalizedAds: boolean value to enable Google ADs personalization

Then, save the values locally by calling IubendaCMP.saveConsent(consentString, googleIsPersonalized, timestamp)

Main Step

In your main Activity/ViewController, call IubendaCMP.askConsent() and set up a callback to listen for consent changes as explained in the SDK guide.

Also, at each startup, synchronize the preferences between the app and the Consent Database as described in the paragraph below.

Synchronization Step

Firstly, ensure that if a subject_id exists, it is known to the app. If there is no subject_id stored locally, update the user data from the app server to retrieve the subject_id or to confirm it is not set. Then, proceed with synching.

  • If there is no subject_id:
    • If there is no consent saved locally, that is IubendaCMP.hasConsent() returns false: do nothing
    • If there is a consent saved locally, that is IubendaCMP.hasConsent() returns true: call the Create Consent API in the Consent Database and then save the subject_id (more details below)
  • If subject_id is available:
    • Fetch the preferences from the Consent Database API, we will call them remote preferences
    • If  IubendaCMP.hasConsent() returns false: save the remote preferences by calling IubendaCMP.saveConsent(..)
    • If  IubendaCMP.hasConsent() returns true: check timestamps using IubendaCmp.storage.consentTimestamp
      • If the remote timestamp is more recent than the local timestamp: save the remote preferences with IubendaCMP.saveConsent(..)
      • If the local timestamp is more recent than the remote timestamp: use the Create Consent API to push the local consent 

Creating a Consent

To push new preferences to the Consent Database server, call the Create Consent API as described in this guide. In this call, the app needs to pass the user information and subject_id if one is available; if it is not, a new subject_id will be created and returned in the response.

The preferences to be pushed are:

  • cookieTimestamp: date and time of consent in yyyy-MM-dd'T'HH:mm:ss.SSSZ format (retrieve local timestamp with IubendaCMP.storage.consentTimestamp)
  • cookieTCFv1: the encoded consent string, retrieve with IubendaCMP.storage.consentString
  • cookieIsGooglePersonalizedAds: retrieve with IubendaCMP.storage.isGooglePersonalizedADs

When a new subject_id is provided, the app will have to save it locally and also upload it on the app server for it to be permanently associated with the user.

Callback Step

When a consent is created or modified in the app, the app will need to push it to the Database and save the subject_id as described above.

Closing Notes

This example implements preferences prefetching during the login phase. The implementation could be simplified by removing the prefetching step and moving the askConsent() call after the sync task, however, please note that this will add a delay between the app startup and the first instant at which the consent popup can be shown.

See also

This site is registered on wpml.org as a development site. Switch to a production site key to remove this banner.